Logo

Rob Helmer's blog posts matching the tag: automation

Browse all blog posts or browse by tag

AI Analytics Dashboard — Automated Report Generation from Website Data

6/24/2025 · 5 min read

AI-Powered Analytics Reports — Read Your Umami Data with MCP

Automate analytics reporting with AI using MCP Python SDK, Google Gemini, and Umami. Intelligent insights from your website data with natural language queries.

Image showing the CI/CD lifecycle

9/29/2006 · 3 min read

Automation, Buildbot, trying svk for version control

Implementing release automation for Mozilla using Buildbot, exploring distributed development workflows and version control optimization with SVK and CVS.

Agent-driven architecture diagram.

2/21/2026 · 4 min read

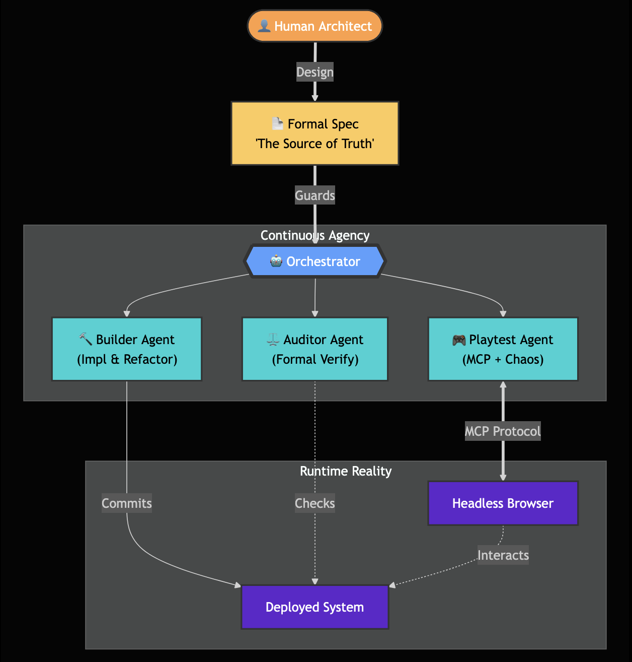
Agent-Driven Engineering: My 2026 Formal Spec Workflow

Augmenting CI/CD with continuous agency. Using formal specs to power autonomous AI agents and accelerated playtesting.

Diagram showing specification feeding autonomous agents that generate code and infrastructure.

1/1/2026 · 7 min read

My 2026 Web Development Workflow: Agent-Driven Engineering

Explore my 2026 agent-driven workflow, a shift from CI/CD. This post details using AI agents and formal specifications to build modern websites.

Image of a Software Update Alert

7/30/2008 · 6 min read

Simplifying and speeding up the serving of Firefox updates

A discussion on simplifying and improving the process of configuring and serving updates for Mozilla-based applications

Image showing the CI/CD lifecycle

3/4/2008 · 1 min read

moving 1.8 nightlies to release machines March 5 2008

Announcement about migrating nightly production to release machines for the 1.8 branch for Firefox releases, with a list of impacted machines

Image showing the CI/CD lifecycle

11/25/2007 · 2 min read

Updates on the process of migrating Tinderbox to Buildbot

Transitioning Firefox Nightly Builds to a new release automation CI/CD system based on Buildbot instead of Mozilla's venerably Tinderbox

Image showing the CI/CD lifecycle

2/15/2008 · 2 min read

moving nightly Mozilla1.8 Firefox to release automation

Streamlining Mozilla 1.8 Nightly Builds with Release Automation, with links to bugzilla and more information. Tinderbox still in use, with help from BuildBot.

Image showing the CI/CD lifecycle

7/9/2008 · 1 min read

Exploring the new openSUSE hosted build service (2008)

Exploring openSUSE Build Service: A Cross-Distro Packaging Solution. Ideas about cloud computing build and release services.

Placeholder image

12/29/2007 · 1 min read

Improving Firefox Builds with CI and Performance Testing

Improving Firefox Build and Performance Testing. Discussions on continuous integration and building only as needed.

Image of a Software Update Alert

7/11/2008 · 6 min read

Releases on tap: Addressing Mozilla's Automation Challenges

Streamlining Software Releases with Automation. Discussions on Mozilla and Firefox's unique challenges when it comes to release engineering.

Image showing the CI/CD lifecycle

11/1/2006 · 3 min read

The Automaton: Automating Firefox and Thunderbird releases

Automating the release process for Firefox and Thunderbird with a custom workflow, using tools like Buildbot, SVK, and Subversion.

Placeholder image

12/19/2007 · 1 min read

Automating Mozilla 1.8 Releases with Buildbot Nightlies

Setting up release automation for the Mozilla 1.8 branch using Buildbot to generate nightly and dependent builds

Image showing the CI/CD lifecycle

12/6/2007 · 2 min read

Migrating Mozilla Automation from Tinderbox to Buildbot

Migrating from Tinderbox to Buildbot for Mozilla automation, improving cycle times, centralized management, and closer alignment between nightly and release.

Image showing the CI/CD lifecycle

9/2/2007 · 2 min read

Hands-Off Firefox Releases with Buildbot: Speed & Efficiency

Progress towards hands-off releases for Firefox with Buildbot-enabled release automation, aimed at improving the speed and efficiency.